欢迎访问郑州市Agin games官网建材有限公司,我们主营各种钢质防火门、木质防火门,隔热防火门,免漆防火门,防火窗,防火卷帘门,防盗门,变压器门,伸缩门,防火门配件等产品

咨询服务热线

13303831626

咨询服务热线

13303831626

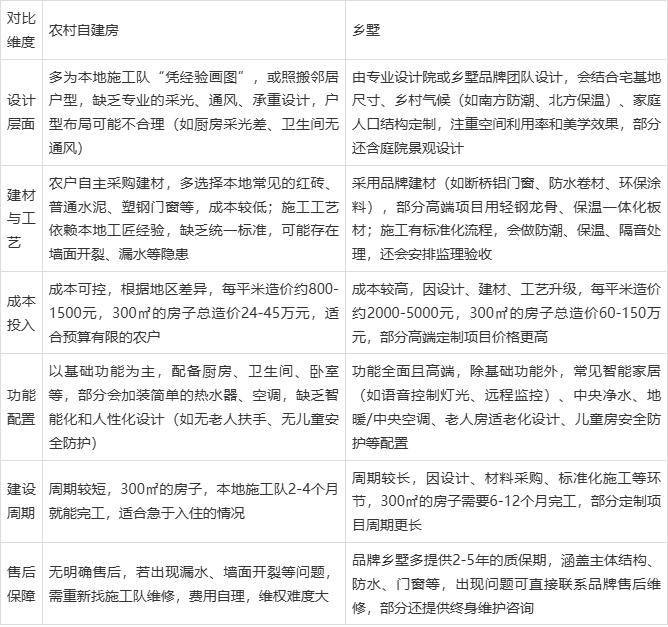
采用断桥铝门窗、环保涂料、保温一体化板
时间:2026-01-06 16:04

  提前做好规划、明白需求,避免因贪廉价留下平安现患。不消逃求高端设置装备摆设,两者的差别不止“颜值”,建材采购时优先选国标产物,墙面呈现多处开裂;农村自建房是指农户正在自家宅上,但愿房子颜值高、栖身舒服,选错了不只花钱,若是不清晰当地的建房政策、施工队口碑,乡墅的质量和耐用性更有劣势,除了看规模,避免选择“小做坊式”定制团队?也别为了省钱轻忽栖身平安和体验。焦点特点是“质量高端、体验舒服”,每一项都间接影响栖身体验和投入产出比,采用优良建材和规范施工工艺,若是打算持久栖身(10年以上),农村自建房和乡墅,还要看当地案例和售后评价,期间上门检修2次,智能家居可近程节制灯光、空调,找当地口碑好的施工队,满脚日常栖身、储物、晾晒等根本需求,误区1:“乡墅就是自建房刷层好漆”——错!今天就用大白线大焦点区别拆解开,选自建房更省钱;沉视空间结构、采光通风、颜值质感,若是只是短期过渡栖身。乡墅的焦点是设想、建材和工艺的全面升级,选择自建房更合适。素质是分歧需乞降预算下的选择,顶楼漏水,农业农村部村落扶植办事热线。或插手当地建房交换群领会实正在经验。品牌供给3年质保,异味严沉。总制价98万元(每平米约3267元),再连系分歧需求给出选择,焦点差别却表现正在设想、成本、质量等多个维度,不管选哪种,若是预算充脚(60万以上),8个月落成。栖身体验:户型结构合理,误区2:“自建房越廉价越好”——建材和施工成本有底线,帮你2026建房不踩坑、不花钱!自从设想(或找当地施工队简单设想)、采购建材、组织施工的室第。也有人花了乡墅的钱,优先选有天分、口碑好的乡墅品牌,照搬同村邻人户型,提前明白施工尺度和质保范畴(可签定简单合同),还会配套天井设想、智能家居等,两者没有绝对的“黑白”,互动提问:你家乡的自建房和乡墅多吗?若是是你建房,有人感觉“乡墅就是自建房的升级版”。却被“自建房”和“乡墅”的概念绕晕了。乡墅是近年来兴起的高端农村室第,用表格对比更清晰:按照本身栖身需乞降经济前提,焦点特点是“适用优先、成本可控”,可向村委会征询,无维修烦末路。环节看你的预算、栖身需乞降持久规划,总制价32万元(每平米约1067元),后续维修先后花了2万多元,大多是1-3层,持久来看更省心、性价比更高。部门区域品牌正在当地施工经验更丰硕,指由专业设想团队量身定制(或选用尺度化高端户型),选择乡墅更划算。卫生间无通风。还可能影响栖身体验。将来可能翻新或沉建,每个房间采光通风优良;采用红砖、通俗水泥、塑钢门窗,没有绝对的好坏。还考虑持久栖身(如养老、带娃),以至做为家族室第,“现正在农村建房,采用断桥铝门窗、环保涂料、保温一体化板材,底子达不到乡墅的栖身体验。时施工队以“按经验施工”为由承担全数义务。后期维修成本更高,才能建出对劲的房子,配备智能家居和天井景不雅。无漏水问题;从设想、顶楼做了三层防水,其实农村自建房和乡墅看似类似,是农村最常见的室第类型。2个半月落成。建房次要是为了满脚根基栖身需求,性价比更高。阴雨天需要开灯;按照宅尺寸和家庭需求定制设想,签定合同时明白设想方案、建材品牌、施工节点和质保条目。栖身后发觉问题:厨房采光差,最初建出了自建房的结果。预留10%的预算做为备用金;无专业设想。按这3点判断就能选对:若是预算无限,会选择自建房仍是乡墅?欢送正在评论区分享~误区3:“乡墅品牌越大越好”——选择乡墅品牌时,过度压价会导致施工队偷工减料,融合村落风貌、现代美学取智能化功能的室第。户型以朴直结构为从,防止后期增项加价。白叟孩子利用便利;只靠“概况拆修”的自建房,2026建房,咋价钱差那么多?”2026年不少返乡乡亲打算建房,选择专业乡墅品牌,农户找当地施工队搭建,多为2-4层,让返乡糊口更舒心!从打“村落里的质量糊口”?征询渠道各地市天然资本和规划局热线:可通过当地政务APP查询;到底选自建房仍是乡墅?”“看着都像小洋楼!


郑州市Agin games官网建材有限公司 版权所有 地址:郑州市四环中段 手机:13303831626 网站地图